网站首页
关于我们
新闻中心
服务项目
案例展示
团队展示
联系我们
访客留言
贵州天木天家政
新闻中心
电话:
15186994119
地址:
贵州省贵阳市云岩区黔灵镇偏坡村二组15号
公司新闻
行业新闻
当前位置:
网站首页
ꄲ
新闻中心
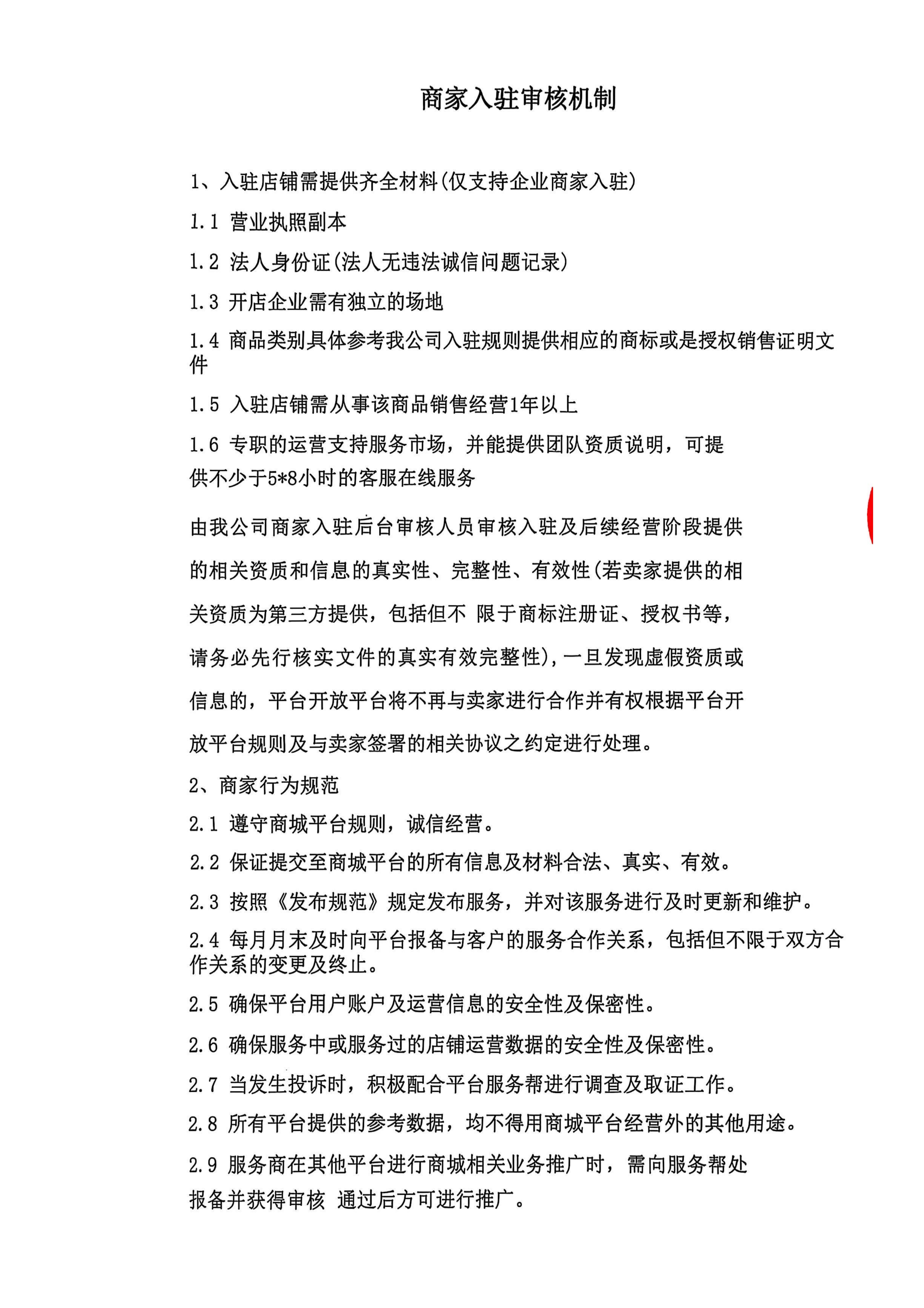
商家入驻审核机制
ꄴ
前一个:
无
ꄲ
后一个:
无
本网站由阿里云提供云计算及安全服务
本网站支持
IPv6
本网站由阿里云提供云计算及安全服务
本网站支持
IPv6
本网站由阿里云提供云计算及安全服务
本网站支持
IPv6
本网站由阿里云提供云计算及安全服务
本网站支持
IPv6